Page 92 - 餐桌上的生物学密码
P. 92
·············
餐桌上的生物学密码
·············
六、活动任务单
任务一 认茶
有些人提及茶总是小心地说:自己不懂,即便是喝茶,也是随便喝喝。不管
这谨慎的态度是不是谦虚,其实懂不懂茶对大多数人来说,真的不那么重要。如
果喝了某款茶感觉还不错,能接着喝下去就足够了。喝了那么多茶,面对茶的类
别,还是一知半解。
其实,茶的分类并不复杂,其大致可分为六大茶类,即 、 、
、 (乌龙茶)、 、 。
六大茶类的划分基础是在制作工艺上,由茶叶发酵的不同程度决定的。发酵
程度同时影响着茶的口感和功效,这就是为什么你要了解它的原因所在。
除了黑茶以外,茶叶的发酵不是依靠外界微生物进行的,而是靠自身的酶催
化进行的。
刚刚采摘下来的茶叶很鲜嫩,但在制作过程中经历了揉搓,就很容易让茶叶
的细胞破损,生出一个伤口,茶中的有效物质就与酶和氧气发生了反应,伤口明
显得变红变深,就是发酵。
特别要注意的是:变色面积越大,颜色越深说明茶叶的发酵程度越高。
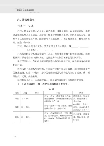
(一)请查阅资料,将下表中的茶的特征补充完整。
认 茶
项目 发酵 特征 工艺 代表
采青一杀青一揉捻干燥(杀青: 西湖龙井、安吉白
绿茶 0 ~ 5% 目的是保留了茶叶的鲜爽度同时 茶、洞庭碧螺春,
去除茶叶的青气味) 黄山毛尖
白毫银针、白牡丹、
采青一萎凋一干燥(萎凋:目的
白茶 10 ~ 20% 寿眉、云南白月光
是散发茶叶中一定的水分)
(白茶还可以明目)
采青一杀青揉捻闷黄一干燥(闷
黄:在杀揉捻后,蹭热将茶叶堆 君山银针、蒙顶黄
黄茶 10 ~ 20% 芽、霍山黄芽、沩
起一定高度,使其在湿热作用下
黄化) 山毛尖
·82·

