Page 18 - 餐桌上的生物学密码
P. 18
·············
餐桌上的生物学密码
·············
程思维能力、批判性思维能力、创新意识和综合运用多学科的知识与技能解决实
际问题的能力。坚持以过程性评价为主,注重对选题价值、方案设计、动手操作、
反思改进等方面进行评价,注重依据项目报告和物化成果综合评价项目完成质量。
3. 评价标准
对学生在探究式学习活动中的表现的评估比对一般书面作业的要复杂,而且
有较大的难度。在学习活动结束后,学生必须能够清晰地讲述所学到的知识。不
仅如此,还要展示与他人交流和沟通的能力。除教师评价以外,评估的一项重要
内容是学生对自己的评价和相互之间的评价。制定切实可行的评估内容和评分标
准,可以使这种以学生为中心的学习活动的评估工作顺利进行。
评估内容是指学生在学习活动中应该被评价的各个方面。评分标准是对学生
表现的打分标准。从这个意义上来说,评估内容及其评分标准除了是教师的评估
工具以外,还是学生们参加探究式学习活动的指南。
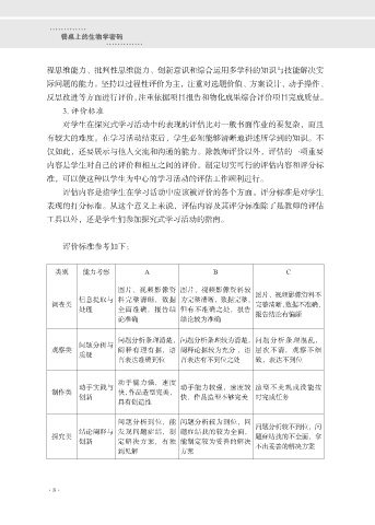
评价标准参考如下:
类别 能力考察 A B C
图片、视频影像资 图片、视频影像资料较 图片、视频影像资料不
信息提取与 料完整清晰,数据 为完整清晰,数据完整,
调查类 完整清晰,数据不准确,
处理 全面准确,报告结 但有不准确之处,报告 报告结论有偏颇
论准确 结论较为准确
问题分析条理清楚,问题分析条理较为清楚,问题分析条理混乱,
问题分析与
观察类 阐释有理有据,语 阐释论据较为充分 ,语 层次不清,观察不细
质疑
言表达准确到位 言表达有不到位之处 致,表达不到位
动手能力强,速度
动手实践与 动手能力较强,速度较 造型不美观或没能按
制作类 快,作品造型完美,
创新 快,作品造型不够完美 时完成任务
具有创造性
问题分析到位,能 问题分析较为到位,问
结论阐释与 发现问题症结,制 题症结找的较为全面, 问题分析较不到位,问
探究类 题症结找的不全面,拿
创新 定解决方案,有独 能制定较为妥善的解决
到见解 方案 不出妥善的解决方案
·8·

